Ratings & Reviews performance provides an overview of what users think of your app. Here are the key metrics to help you identify how your app is rated by users and how successful is your review management strategy.
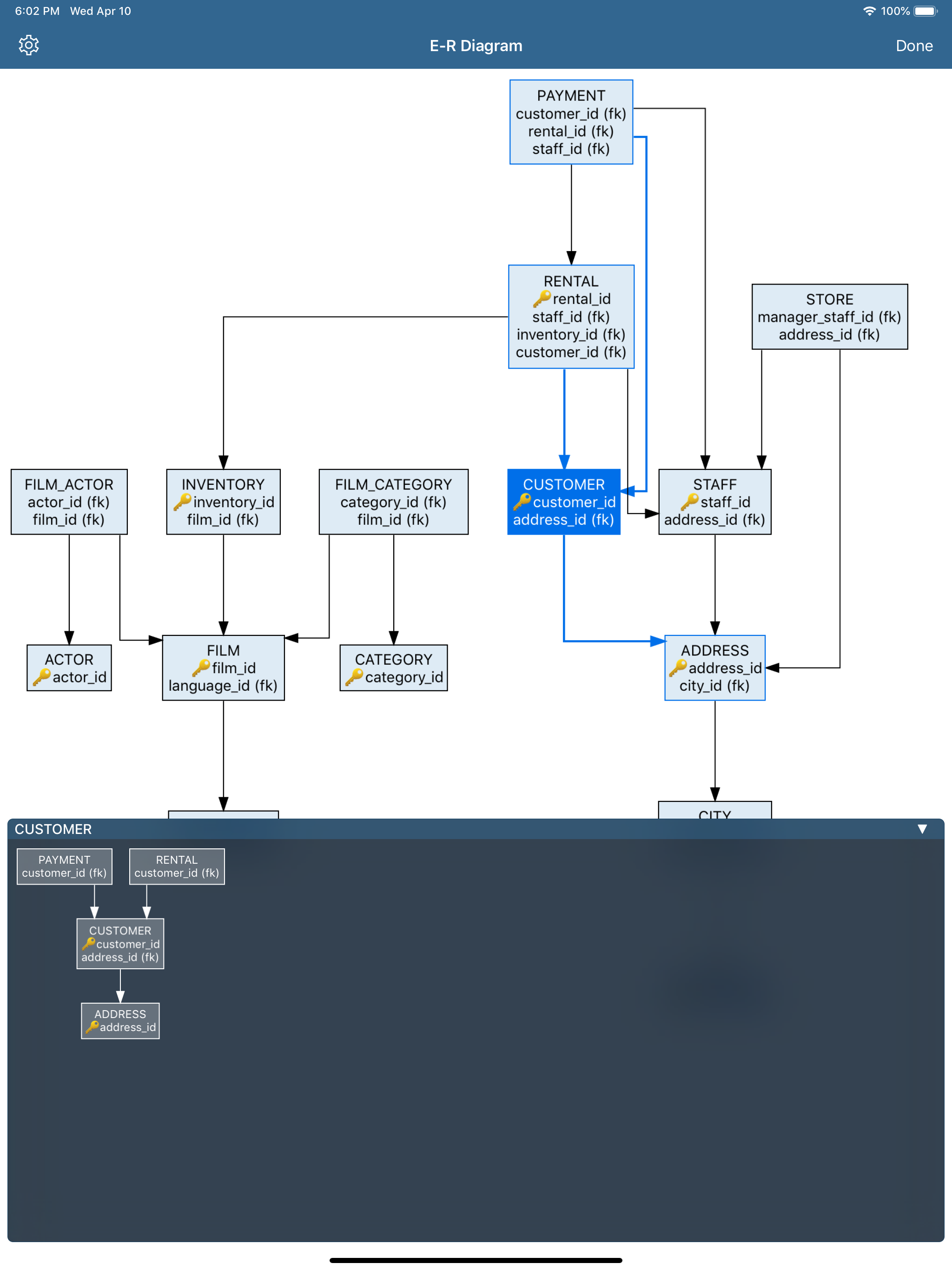
PostgreSQL Client allow you to access your PostgreSQL database directly and without any server setup. You can manage your data with a very clean and simple iOS user interface. BASIC FEATURES: • Connection over SSL/TLS encryption with support for X.509 Certificate authentication • SSH tunnel build-in with password or key authentication (DSA, RSA, ECDSA, Ed25519) • Database authentication supported: plain, MD5 and SASL (SCRAM-SHA-256 and SCRAM-SHA-256-PLUS) • Table data: browse, filter, sort • Table structure: rename and drop for tables and columns • Browse of Standard View, Materialized Views, Functions and Procedures (v11) • View and edit Functions and Procedures • Free query with assisted composition and plan analysis • View database and table statistics • View and manage sessions • View server status graphs • View ER Diagram (interactive and with PNG export) PRO FEATURES: • Login information stored in (local or iCloud) Keychain • Table structure: new table, add column, alter or drop • Table data: add, edit and delete record • Blob preview and export • Blob update (from iOS Photos or Files) • Geometry/geography data viewer (with PostGIS extension) • Export data grid to CSV, HTML, Excel and MSAccess(XML) format • Import of CSV or MSAccess(MDB/ACCDB) tables • Browsing of DB structure within a query or a record editor • iCloud Sync for saved query statements Tested on PostgreSQL 9.5, 9.6, 10 and 11. For feedback or suggestions write to maguolo.ios@outlook.com
