Ratings & Reviews performance provides an overview of what users think of your app. Here are the key metrics to help you identify how your app is rated by users and how successful is your review management strategy.
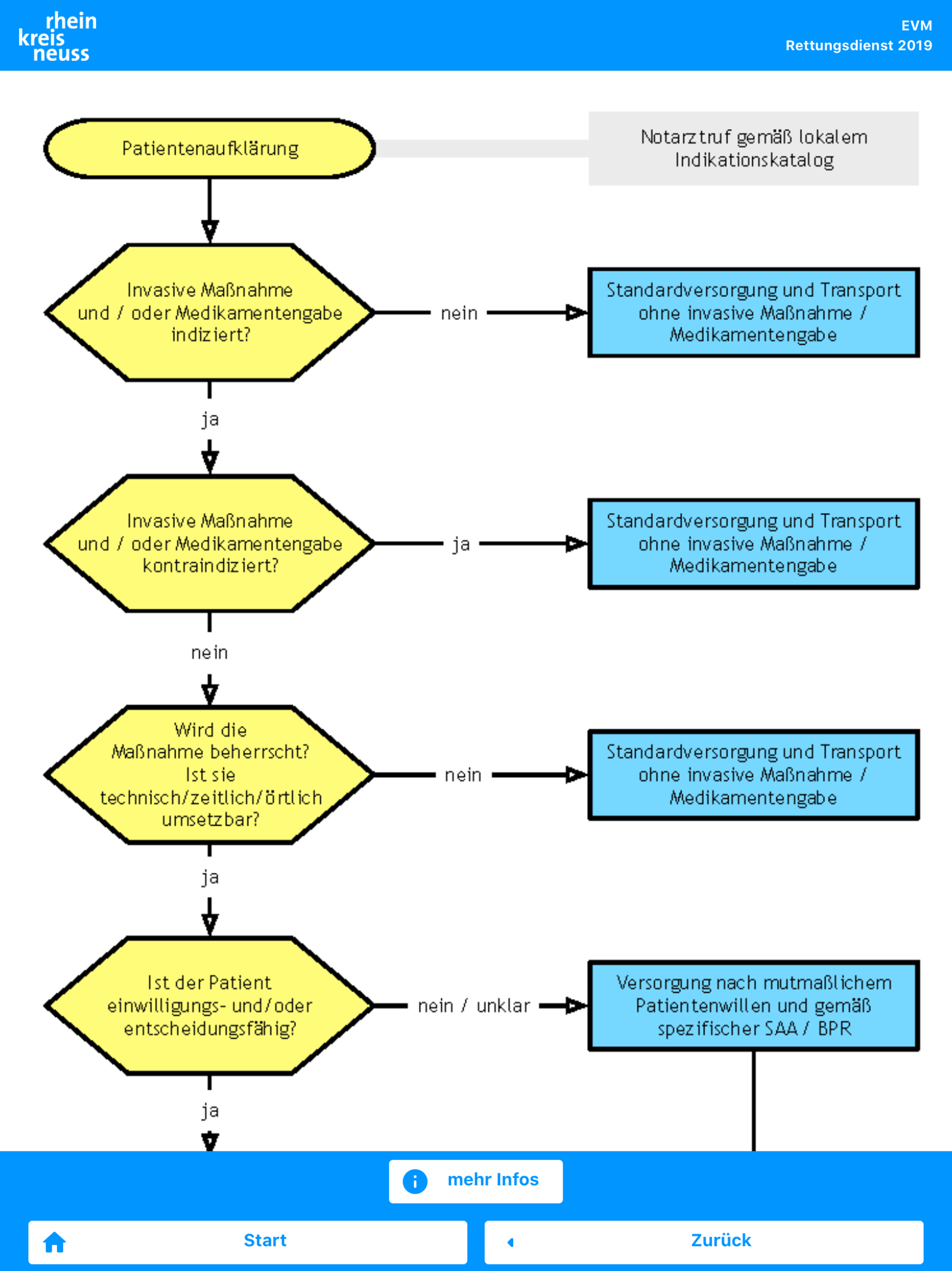
Die EVM App enthält Algorithmen für die initialen Behandlungsabläufe der häufigsten medizinischen Notfälle. EVM_RKN wurde konzipiert als Hilfsmittel für medizinisches Fachpersonal im präklinischen Einsatz. Die korrekte Anwendung setzt eine entsprechende Ausbildung, Erfahrung in Rettungstechnik sowie kritischen Sachverstand und situative Flexibilität des Anwenders voraus. Die korrekte Verabreichung von Medikamenten erfordert detaillierte Kenntnisse der verwendeten Präparate, der Indikationen, Kontraindikationen und Dosierungsempfehlungen, ohne dass hierauf gesondert hingewiesen wird. Die EVM App definiert bewusst keine Kompetenzen für die verschiedenen Ausbildungsstufen der Mitarbeitenden im Rettungsdienst. Diese Verantwortung obliegt der Ärztlichen Leitung des Rettungsdienstes, ebenso wie die Festlegung der Verbindlichkeit der vorgegebenen Behandlungsempfehlungen. Die in der EVM App hinterlegten Ablaufschemata und Behandlungsprotokolle gelten ausschließlich für die Rettungsassistentinnen und Rettungsassistenten, die sich im System der erweiterten Versorgungsmaßnahmen durch Rettungsassistentinnen und Rettungsassistenten im Rhein-Kreis Neuss haben zertifizieren lassen. Die Zertifizierung gilt für einen vorgegeben Zeitraum ab Erteilung und muss in regelmäßigen Abständen wiederholt werden.
